全球范圍內,約有1.4億人生活在海拔2500米以上的高海拔地區,其中8000萬在亞洲。我國的高海拔人群主要分布在青藏高原。高海拔地區自然環境惡劣,其中低氣壓缺氧是高原環境的標志性特征之一。環境低氧和病理性缺氧會造成心腦血管功能異常和肺功能異常。生命發育早期,異常環境對生物體發育和代謝的影響尤為深遠,即使環境因素的微小擾動也會對個體表型和健康狀況產生持久影響。既往研究表明,低氧可損傷子宮或胎盤,引起肝臟和血管發育的表觀遺傳改變,影響胎兒發育。同時,急性子宮胎盤缺血-缺氧可引起發育中的腦組織氧化損傷。低氧暴露還會損傷雄性性腺發育和精子發生,但對胚胎期低氧暴露對雌性生殖和卵巢功能的影響尚缺乏系統研究。
中國科學院西北高原生物研究所和中國農業大學團隊合作建立小鼠胚胎期低氧模型,發現胎兒期低氧暴露會造成雌性小鼠的卵巢卵泡發育異常從而導致生育力下降。通過培養原代顆粒細胞試驗證實:胎兒缺氧導致卵巢顆粒細胞(Granulosa cells, GCs)線粒體功能障礙,并且導致GCs自噬性死亡。隨后通過對不同處理小鼠的顆粒細胞就行轉錄組分析發現:胎兒缺氧造成的GCs自噬性死亡由PI3K/Akt/FoxO通路介導。此外,團隊使用褪黑素處理胚胎期低氧小鼠的顆粒細胞,研究結果發現:褪黑素可改善低氧誘導的GCs自噬,并且緩解GCs的凋亡。為探究這一發現是否適用于人類,團隊進一步使用褪黑素處理低氧培養的人源顆粒細胞系 (KGN細胞),發現褪黑素在KGN細胞中有同樣的作用。最后,研究團隊進行體內實驗,褪黑素腹腔給藥處理經歷過胚胎期低氧的雌性小鼠,發現雌性小鼠生育能力及卵巢功能得到一定的恢復。以上結果表明,胚胎期低氧導致GCs過度自噬和線粒體損傷進而造成GCs死亡和增殖缺陷,導致卵巢功能和生殖能力下降。此外,褪黑素可以恢復GCs功能并改善卵巢功能衰竭的情況。本研究首次聚焦于胚胎期低氧對生殖的影響,并為提高低氧應激女性的生殖力提供了一個潛在的補救措施。
相關研究結果以 Fetal hypoxia expose caused autophagy in ovary granulosa cells via PI3K/Akt/FoxO1 pathway and mitigated by melatonin 為題,于11月11日在Journal of Advanced Research (Q1 ,IF="10.7)雜志以Article的形式在線發表。中國科學院西北高原生物研究所特別研究助理張璐瑤為論文第一作者,中國農業大學侯云鵬副教授為通訊作者。該工作得到了青海省科技重大專項“三江源區代表性動物基因資源保護與應用”,中國科學院青年創新促進會(2021432)和青海省“昆侖英才”項目等項目的資助與支持。
論文連接

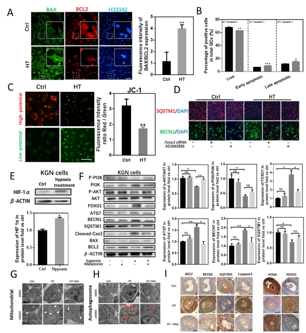
胚胎期低氧暴露通過PI3K/Akt/FoxO1通路引起卵巢顆粒細胞自噬性死亡A:Bax/Bcl-2免疫熒光染色;B:流式分析凋亡細胞比例;C:JC-1染色指征線粒體膜電勢;D: BECN1,SQSTM1免疫熒光染色指征細胞自噬水平;E:體外低氧條件培養KGN細胞;F:Western blot檢測褪黑激素處理下對照組和胚胎期低氧 KGN細胞中PI3K、p-PI3K、AKT、p-AKT、Foxo1、Atg7、Becn1、SQSTM1、Lc3b、Bax/Bcl2、Cleaved-Cas3蛋白的表達;G-H: 對照和低氧小鼠顆粒細胞透射電子顯微鏡圖像;I:用Atg7、Becn1、SQSTM1、Caspase3、Pcna 和Foxo1對從對照組,低氧組和褪黑素處理組卵巢中進行免疫組化染色

自噬通過Foxo1途徑誘導胚胎期低氧雌性卵巢GCs死亡